
Chemical Reaction Engineering: Rates, Mechanisms, Reactor Design
Dive into the world of Chemical Reaction Engineering, where you'll explore the rates, mechanisms, and reactor design for various chemical reactions. Learn about mole balances, rate laws, stoichiometry, and more in this comprehensive study field.
Download Presentation

Please find below an Image/Link to download the presentation.
The content on the website is provided AS IS for your information and personal use only. It may not be sold, licensed, or shared on other websites without obtaining consent from the author. If you encounter any issues during the download, it is possible that the publisher has removed the file from their server.
You are allowed to download the files provided on this website for personal or commercial use, subject to the condition that they are used lawfully. All files are the property of their respective owners.
The content on the website is provided AS IS for your information and personal use only. It may not be sold, licensed, or shared on other websites without obtaining consent from the author.
E N D
Presentation Transcript
Lecture 5 Chemical Reaction Engineering (CRE) is the field that studies the rates and mechanisms of chemical reactions and the design of the reactors in which they take place.
Chapter 4 Lecture 5 Lecture 5 Block 1: Mole Balances Block 2: Rate Laws Block 3: Stoichiometry Stoichiometric Table: Flow Definitions of Concentration: Flow Gas Phase Volumetric Flow Rate Calculate the Equilibrium Conversion Xe 2 2
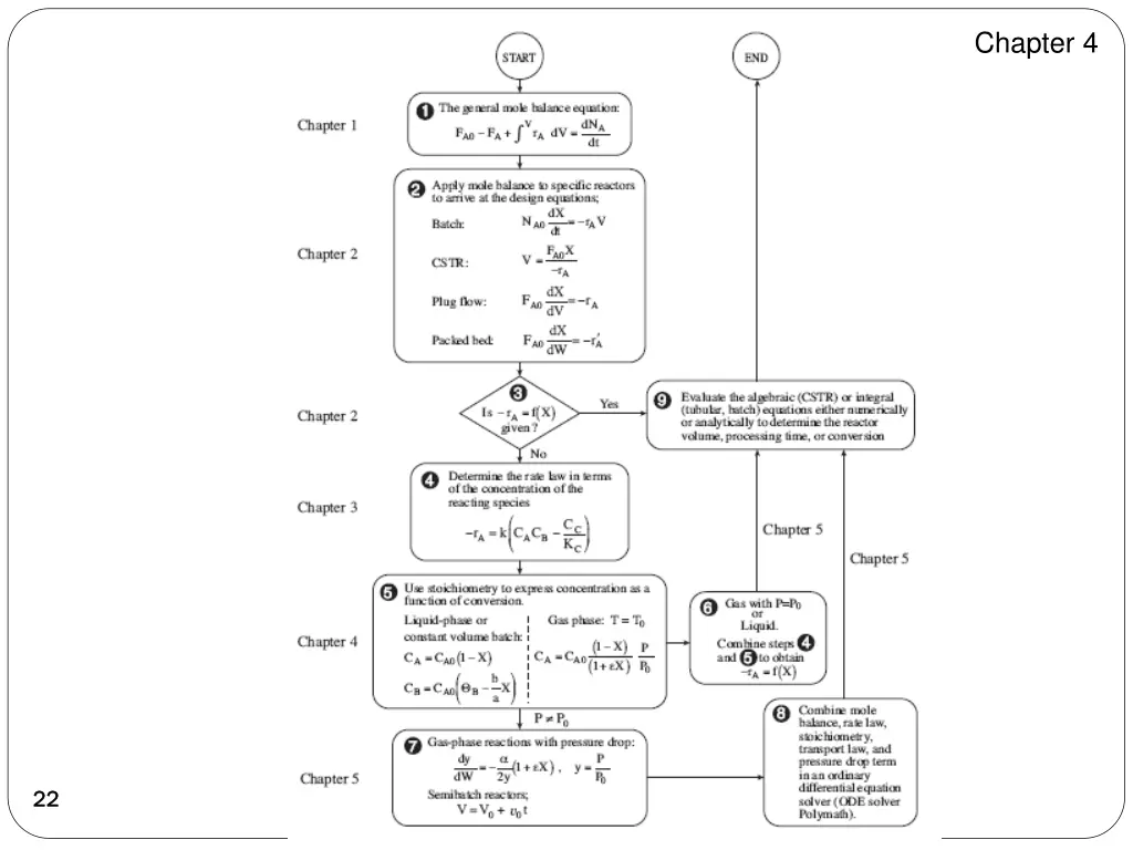
Review Lecture 2 Reactor Reactor Mole Balances Mole Balances Summary in terms of conversion, X Summary Reactor Differential Algebraic Integral X X dX dX 0 = Batch t N = N r V A A r V 0 A dt A 0 t V =FA0X CSTR rA X dX dX dV= rA 0 = V F FA0 PFR 0 A r A X X dX dX dW 0 = PBR W F = r A FA0 0 A A r 3 3 W
Review Lecture 3 Algorithm Algorithm How to find ( ) X rA= f ( ) C r = g Step 1: Rate Law A i ( ) Ci= ( ) X h Step 2: Stoichiometry ( ) X rA= f Step 3: Combine to get 4 4
Review Lecture 3 Reaction Engineering Reaction Engineering Mole Balance Rate Laws Stoichiometry These topics build upon one another 5 5
Chapter 4 Flow System Stoichiometric Table Species Symbol Reactor Feed Change Reactor Effluent A A FA0 -FA0X FA=FA0(1-X) B B FB0=FA0 B -b/aFA0X FB=FA0( B-b/aX) C C FC0=FA0 C +c/aFA0X FC=FA0( C+c/aX) D D FD0=FA0 D +d/aFA0X FD=FA0( D+d/aX) Inert I FI0=FA0 I ---------- FI=FA0 I FT0 FT=FT0+ FA0X F C C y d c b Where: and = + = = = = 0 0 0 0 0 1 i i i i i a a a F C C y 0 0 0 0 0 A A A A F Concentration Flow System C = A A 6 6
Chapter 4 Stoichiometry Stoichiometry F C = Concentration Flow System: A A = Liquid Phase Flow System: 0 Liquid Systems Liquid Systems ( ) 1 F X F ( ) = = = 0 1 A A Flow Liquid Phase C C X 0 A A 0 N N b b = = = 0 A B C X C X 0 B B A B V V a a 0 etc. 7
Chapter 4 Liquid Systems Liquid Systems -rA=kCACB If the rate of reaction were ) QB-b 21-X ( -rA=kCA0 aX then we would have ( ) -rA= f X This gives us FA0 -rA X 8 8
Chapter 4 Stoichiometry Stoichiometry for for Gas Phase Gas Phase Flow Systems Flow Systems Combining the compressibility factor equation of state with Z = Z0 Stoichiometry: P = C T ZRT P = 0 C 0 T Z R T 0 0 0 = T C F C T = F 0 0 0 T T We obtain: P F T = 0 T 0 F P T 0 T 0 9 9
Chapter 4 Stoichiometry Stoichiometry for for Gas Phase Gas Phase Flow Systems Flow Systems T T F T T F F F P P P P = = = 0 0 0 T C F A F F A A A 0 0 0 T T 0 0 = Since , C F 0 0 0 T T T T F F P P = = 0 C F C A 0 A A T 0 T Using the same method, T F P = 0 B C C 0 B T F P T 0 T 10 10
Chapter 4 Stoichiometry Stoichiometry for for Gas Phase Gas Phase Flow Systems Flow Systems = 0+ 0 The total molar flow rate is: F F F X T T A Substituting FT gives: + F F X P F F P T T P T T P = = + 1 0 0 0 0 0 T A A X 0 0 F 0 0 0 0 T T P P T T P T T P ( ) ( ) = + = + 1 1 0 0 y X X 0 0 0 A 0 0 = A y Where 0 11
Chapter 4 For For Gas Phase Gas Phase Flow Systems Flow Systems F Concentration Flow System: C = A A P T ( ) Gas Phase Flow System: = 01 + 0 X T P 0 ( ) ( + ) 1 1 F X C X T F P = = = 0 0 0 A + A A C ( ) A P T 1 X T P ( ) 1 X 0 0 0 T P 0 b b F X C X 0 0 A B A B T F P a a = = = 0 B C ( ) B P T + 1 X T P ( ) + 1 X 0 0 0 T P 12 12 0
Chapter 4 For For Gas Phase Gas Phase Flow Systems Flow Systems If rA=kCACB b X ( ( 1 ) 2 B 1 T X P a = 2 A 0 r k C ) ( ) 0 A A + + 1 X X P T 0 This gives us FA0/-rA X 13
Chapter 4 For For Gas Phase Gas Phase Flow Systems Flow Systems where d a c a b a = + 1 change in total number of moles mole of A reacted = F F d a c a b a = + = 1 0 A y 0 A 0 T = 0 y A change in total number of moles for complete conversion total number of moles fed to the reactor = 14
Chapter 4 Example: Calculating the equilibrium Example: Calculating the equilibrium conversion ( conversion (X Xef ef) for ) for gas in a flow reactor in a flow reactor gas p phase hase reaction reaction Consider the following elementary reaction where KC=20 dm3/mol and CA0=0.2 mol/dm3. Calculate Equilibrium Conversion or both a batch reactor (Xeb) and a flow reactor (Xef). C 2 = B r k C 2 A B A A A K C 15
Chapter 4 Gas Flow Gas Flow Example ( Example (X Xef ef) ) 2A B Xeb=0.703 Xef=? Solution: C = 2 B r k C Rate Law: A A A K C 1 A B 2 16
Chapter 4 Gas Flow Gas Flow Example ( Example (X Xef ef) ) Species Fed Change Remaining A FA0 0 -FA0X +FA0X/2 FA=FA0(1-X) FB=FA0X/2 FT=FA0-FA0X/2 B FT0=FA0 17
Chapter 4 Gas Flow Gas Flow Example ( Example (X Xef ef) ) A FA0 -FA0X FA=FA0(1-X) B 0 FA0X/2 FB=FA0X/2 Stoichiometry: ( = Gas isothermal Gas isobaric T=T0 P=P0 ) + ( 1 1 + 01 X ) ) ( ) 1 + ( 1 + F X X C X = = 0 0 A A C ( ( ) A 1 X 0 ) C X X 2 X F X + = = 0 A 0 A C ( ) ( ) B 1 2 1 0 18
Chapter 4 Gas Flow Gas Flow Example ( Example (X Xef ef) ) ( + ) 2 X 1 C X C X = 0 0 A 1 A r k ( ) ( ) A A + 2 1 X K C Pure A yA0=1, CA0=yA0P0/RT0, CA0=P0/RT0 1 1 ( ) 1 = = = 1 y 0 A 2 2 At equilibrium: -rA=0 ( ) + 1 X X = 2 e e K C ( )2 0 C A 1 X e 19
Chapter 4 Gas Flow Gas Flow Example ( Example (X Xef ef) ) 3 dm mol = = 2 . 0 2 2 20 8 K C 0 C A 3 mol dm = yA0 =11 = 1 2 1 2 Xe 0.5Xe 1 2Xe+ Xe ( 2 8 = ) 2 2 17Xe+8 =0 8.5Xe Xef=0.757 Xeb=0.70 Recall Flow: Batch: 20
Chapter 4 21 21
Chapter 4 22 22
Chapter 4 23 23
End of Lecture 5 24 24